Dr. Marija Todorova
LIN6065 Translation and Intercultural Studies
As part of the Collaborative Online International Learning (COIL) initiative at The Education University of Hong Kong (EdUHK), LIN6065 Translation and Intercultural Studies examined the dynamic intersections between translation and intercultural communication, raising students’ awareness of how mobility across languages and cultures reshapes meaning, identity, and belonging. A core component in Semester 2 of 2025/26 was a COIL activity with ISIT Université Paris Panthéon Assas, which involved two guest lectures by Dr. Pascale Elbaz and a collaborative student project. Hong Kong and Paris students jointly examined how language constructs social realities of migration. Their cooperative analysis produced three practical outputs: a Trilingual Corpus, a Trilingual Concept Map, and a Trilingual Glossary. This direct application of theory fostered critical awareness of translation as a lived, creative, and political process at the heart of contemporary migratory experience.
Translation and Intercultural Communication
- Course Overview
The course LIN6065 Translation and Intercultural Studies examined the dynamic intersections between translation and intercultural communication, raising students’ awareness of how mobility across languages and cultures reshapes meaning, identity, and belonging. Emphasizing the translational processes inherent in migratory experiences, students explored how communication practices emerge, adapt, or collide when people and cultures move across linguistic borders.
Through the study of real and metaphorical translation, the course investigated how language mediates power, inclusion, and exclusion in migratory contexts. Students analyzed culture-specific communicative norms and how these evolve in multilingual and diasporic settings.
Engaging with literary, artistic, and media texts that portray or enact migration and translation, students saw how translation, self-translation, code-switching, and hybrid language practices reflect broader cultural negotiations. Practical translation activities enabled students to apply theoretical insights to authentic intercultural situations, developing critical awareness of how translation functions within global migration flows.
By the end of the course, students gained a deeper understanding of translation as a lived, creative, and political process at the heart of contemporary migratory experience.
- 1st Guest Lecture
Title: A Lexicon of Migration
Date: 19 January 2026
Presentation Slides: Presentation Slides_Dr Pascale Elbaz_19 Jan 2026.pdf
- 2nd Guest Lecture
Title: Building a Lexicon of Nature in the City: A Multilingual Perspective
Date: 9 March 2026
Presentation Slides: Presentation Slides_Dr Pascale Elbaz_9 Mar 2026.pdf
(guest lecture on Zoom)
Dr. Pascale Elbaz
Paris Panthéon-Assas Université, France
Dr. Pascale Elbaz holds a Master’s degree in Philosophy from Paris IV Panthéon-Sorbonne and a PhD in Languages, Literatures and Societies of the World, specializing in the Chinese world, from Inalco. She is an Assistant Professor at ISIT Université Paris Panthéon Assas, where she teaches Chinese-to-French translation at the undergraduate level and comparative terminology at the graduate and continuing education levels.
Her research bridges intellectual history, linguistics, and translation studies. It focuses on the circulation of ideas between the West and the Far East, the emergence of modern Chinese vocabulary and the influence of Western languages in this process, as well as multilingual terminology and translation pedagogy in the age of digital technologies and computational algorithms.
- Student Project
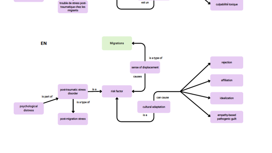
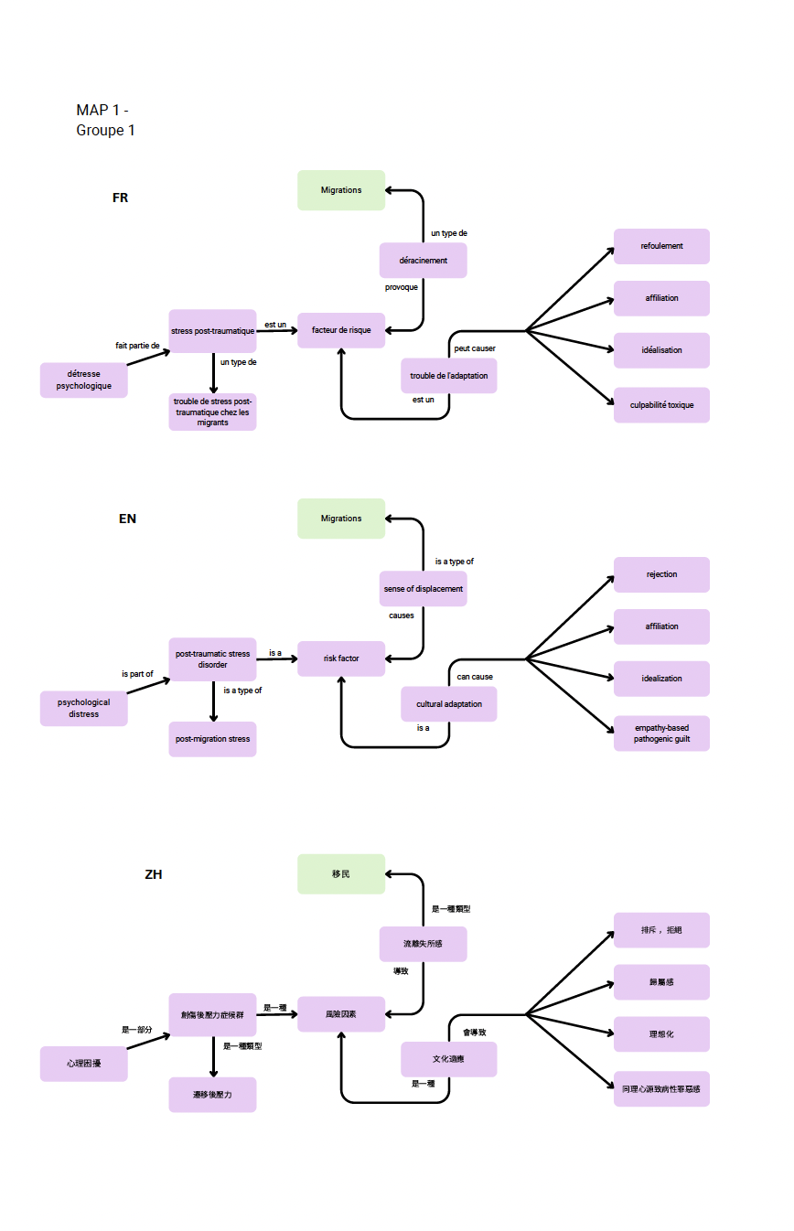
Students from Paris and Hong Kong collaborated on a joint project to explore how social realities—particularly those related to migration—are constructed through language (Chinese, French, and English), and how cooperative analysis can deepen understanding of this process. Working in three collaborative groups, students developed the following outputs: 1) trilingual corpus; 2) trilingual concept map; 3) trilingual glossary.
Reflection and Evaluation
Student A’s comments:
I want to thank my French classmates for completing the COIL project together. We discussed the trilingual correspondence of the concept of immigration online. I realized that cross-cultural cooperation is never smooth sailing, but it was precisely those moments that required “negotiation” that taught me to understand differences with a more open and humble attitude.
Student B’s comments:
I feel this course changed the way I look at translation. Before, I mostly thought of it as moving words from one language to another. Now I see it as something much bigger and more human. It can shape identity, culture, access, and even safety. I think that is what made this course so interesting to me, because it was not only about language, but also about people.
Student C’s comments:
This class has made me think more deeply about how technology and human skill can work together rather than against each other. AI can handle speed and consistency, but humans bring creativity, empathy, and cultural sensitivity. I now believe that the future of translation lies in this collaboration—where technology supports, but does not replace, the human ability to understand and connect across cultures.
Student D’s comments:
The course honed my terminological analysis, cross-cultural collaboration, and research skills. The systematic methodologies for data collection, term extraction, and validation will prove invaluable for future academic endeavors and translation work. Moreover, the emphasis on linguists’ social responsibility in fostering neutral, inclusive communication has deepened my professional awareness and shaped my approach to language use.
Student E’s comments:
Through the joint project of the COIL activities, we can examine different expressions of the same words and phrases in three different cultures and therefore improve our intercultural awareness.
Student F’s comments:
This class made me deeply realize that terms are never neutral labels, but rather language activities that carry history, emotions and power. As translators and cross-cultural researchers, we should approach the selection of terms with caution and sharpness, and promote more inclusive and precise conceptual dialogues in multilingual collaboration.



